编者按
有网友想要来新加坡上大学,但是在国内大学期末考成绩“不理想”,遂联系我们咨询如何申请新加坡的本地大学。

热心网友纷纷支招:
PortiaJX:

国内能到考到985说明高考成绩很不错,估计考国大南大也够。雅思总分6.5、单科不低于6,估计可以试着报报看。如果国内大一读着觉得吃力的话,还是不要来坡上大学了。全英文授课,还要适应新加坡的一切,并不轻松。
风情羽翼之巅:
拿高考成绩就可以申请新加坡NTU和NUS的,我那时候申请需要550分以上,(总分750),然后有些可以直通,有些需要参加NUS和NTU内部的考试,好像是数理化方面的。

关于少女头头的一切:
hmmm之前是考了个SAT和托福又提交了高考成绩来了SMU……并没要我大学成绩……但是我是暑假考完全部考试的,不知道现在开始准备来不来得及啊……
鹭斯基Ludia:
高考成绩要求应届+雅思要报抓紧时间否则就老老实实学一年A水准
久月微:
大学里成绩不理想所以想来新加坡念本科?是想念哪所呢?新加坡本科并没有很容易念吧。。。

还有网友传授了自己痛一般的领悟。。。扎心了,老铁!
Theoneandonly_Cherish:
4年前这样来了NTU,四年后照样加入外国毕业生找不到工作的大潮。
附
中国高考生申请新加坡国立大学要求:

中国高考生申请新加坡南洋理工大学要求:

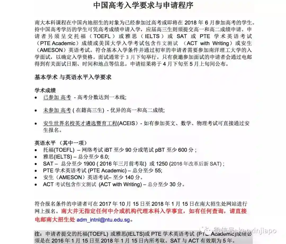
新加坡眼,带你看新加坡。更多内容请关注











